Bérkalkulátor - QualitySoft
Bérkalkulátor a QualitySoft bérszámfejtő motorjával. Az oldal célja a mindenkori jogszabályok alapján a nettó bér, illetve a bruttó bér kiszámítása. Emellett a bér meghatározásához, a bérsávok kialakításához is hasznos tapasztalatokat osztunk meg a QualitySoft bérkalkulátor oldalán.
A bérkalkulátor működése
A QualitySoft bérkalkulátor a hatályos jogszabályok által meghatározott normák alapján a nettó bér és bruttó bér kiszámítását teszi lehetővé.
A bérkalkulátor használata: töltse ki az üres mezőket, majd ezt követően automatikusan meg fog jelenni az eredmény. A PDF illeve Excel ikonra kattintva az említett fájlformátumokban letölthetőek, illetve lementhetőek az eredmények.
A bérkalkulátor elemeinek magyarázata itt található.
...nekünk is jólesik a bátorítás, hogy tovább gondozzuk, frissítsük.
Köszönjük!
A bérek kiszámításánál, illetve a bérigényének meghatározásánál néhány további szempont is szerepet játszik, amely nem kapcsolódik szorosan a bérkalkulátor által nyerhető nettó és bruttó bér adatokhoz.
Bérkalkulátor szakmai megközelítések
A béren túl számos tényező befolyásolja a teljesítményt, amely túlmutat azon, hogy egy bérkalkulátor programot használva megállapítsuk a fix költségeinket vagy éppen az elvárt fizetésünket.
Az oldal a következő témákban nyújt támogatást a bérkalkulátor használatán túlmenően:
- A motiváció és a bér kapcsolata a bérkalkulátor függvényében
- A fluktuáció és toborzás költségei a bérkalkulátor programmal kiszámolhatón túl
- A bérkalkulátor mellett figyelembeveendő fontos szervezeti mutatószámok
- A kiválasztási eljárás folyamata a QualitySoft bérkalkulátorral végzett számítások után
- QualitySoft bérkalkulátor zárszó
-
A motiváció és a bér kapcsolata a bérkalkulátor függvényében
Bevezetőként fontos megemlíteni, hogy amíg a 90-es években elsősorban a termék és a szolgáltatás (létezése és elérhetősége) jelentette a versenyelőny, a jelenlegi telített piacon az emberi erőforrás által hozzáadott érték lett a meghatározó.
A vállalat versenyképességének meghatározó tényezői A 90-es években Napjainkban márkái munkatársai gyártástechnológiái vevői befektetett eszközei hálózata, folyamatai munkatársai márkái QualitySoft bérkalkulátor - A vállalat versenyképességének meghatározó tényezői
Napjainkban jelentősen felértékelődött a humánerőforrás és annak gondozására kiemelt figyelmet kell fordítani. A költségszámításoknál már nem elégséges egy létszámkvóta meghatározása a bérkalkulátor számításai alapján, hanem folyamatos és szerteágazó mérés szükséges. Az ehhez szükséges legfontosabb humán-kontrolling mérőszámok a bérkalkulátor mutatók részben kerülnek bővebb kifejtésre.
-
A motiváció
A QualitySoft bérkalkulátorral végzett elemzés mellett a szervezet jellegétől függően igen fontos, hogy a motivációs tényezőket is figyelembe vegyük.
Ennek nyilvánvalóan egy része a QualitySoft bérkalkulátorral kiszámolható nettó bér, azonban azt is célszerű mérlegelni, hogy a munkavállaló:
-
adottságait, készségeit, ismereteit fel tudja használni az adott feladatnál? Amennyiben nincs átfedésben amit el kell végeznie, és amit el tud végezni, az értelemszerűen frusztrációhoz és a motiváció csökkenéséhez vezet.
-
kommunikációs igénye (visszajelzések, barátságok, csapatmunka) összhangban van a feladat jellegével?
-
munkakörében van-e elegendő fejlődési lehetőség, kihívás - és elismerés?
-
biztosítva vannak-e számára a szükséges eszközök, kapcsolódó folyamatok és körülmények?
-
-
A bér teljesítménybér-hányadának meghatározása, QualitySoft bérkalkulátor szempontok
A jutalom nem mindig előnyös, mert azt sugallhatja, hogy a feladat nem kellemes. Különben miért lenne szükség jutalomra? Ez nyilván egy érdekes paradoxona a QualitySoft bérkalkulátornak. A jutalmat, illetve teljesítménybért a munka jellegének függvényében kell szemlélni.
Ha túl alacsony a QualitySoft bérkalkulátorral meghatározott alapbér és nem elégséges egy általános életszínvonal fenntartásához, akkor a teljesítmény jelentősen csökken, mert a fókusz megoszlik a feladat és a mindennapi megélhetési kérdések között. Így a bérkalkulátor segítségével kiszámolt - elsőre gazdaságosnak tűnő - számítás nem feltétlenül fogja maximálisan kiszolgálni a szervezet közép- és hosszútávú eredménycéljait.
QualitySoft bérkalkulátor – 1. ábra: A teljesítménybér kívánt aránya
Minél magasabb az ismétlődő feladatok aránya az adott munkakörben (pl. értékesítés), annál nagyobb szerepe lehet a motivációban a QualitySoft bérkalkulátor segítségével meghatározott teljesítménybér-hányadnak. Kreatív feladatok esetén viszont sokkal nagyobb hatása lehet az eredményre a fent felsorolt „puha” tényezőknek. (Ez alól kivételt képezhetnek a kreatív marketingfeladatok.)
Ha a bérkalkulátor segítségével meghatároztuk az alapbért, a teljesítmény meghatározásánál nem szabad plafont emelünk az elérhető eredmény fölé. Egy értékesítőcsapat esetében például hibás lépés lenne meghatároznunk a bérkalkulátor programmal számoltak után egy 15%-os éves fejlődési normát, mert ha 25%-osat is teljesíteni tudnának, akkor egyszerűen áttologatják az ügyfeleket a következő évre, hogy előre „besegítsenek” az azévi teljesítésébe. Inkább számoljunk a QualitySoft bérkalkulátorral egy sávosan növekvő teljesítménybért.
-
-
A fluktuáció és toborzás költségei a bérkalkulátor programmal kiszámolhatón túl
Ide tartozik az álláshirdetés és ennek adminisztrációs költségei – amelyek a QualitySoft bérkalkulátorral nem meghatározhatóak. Vagy a fejvadászat díja, amely az éves bér 25-30%-a és szintén kívül esik a bérkalkulátor hatáskörén. A költségek második fele a képzési, betanítási költségekből áll, amely vezetők esetén különösen magas. Valamint a képzés ideje alatt már a QualitySoft bérkalkulátorral gondosan kiszámolt bért is fizetjük.
Ehhez jön még a beilleszkedés költsége, amely az a profit, amelyet a beilleszkedés ideje alatt elveszít a szervezet, mert a QualitySoft bérkalkulátorral kiszámolt első 1-3 hónapot úgy fizetjük ki, hogy messze nem 100%-os kapacitással dolgozik az új munkatárs.
Továbbá áll az adminisztrációs költségekből és tevékenység visszaesési költségekből, amely a HR-es, a titkárnő, a raktáros munkáját jelenti, aki esetlegesen tárgyakat ad ki az illető személynek, stb. Ha az ő munkájuk költségét is meghatározzuk a QualitySoft bérkalkulátorral, sokkal pontosabb képet kapunk a valódi költségekről. Erre még rá kell terhelnünk a QualitySoft bérkalkulátorral nem számolt nem bér jellegű költségeket (villany, fűtés, munkaeszközök, stb.).
Elbocsájtásnál, felmondásnál bár szükségtelen bérkalkulátor programot használni, azonban ugyanezek az adminisztrációs és nem bér jellegű költségek felmerülnek, valamint ehhez hozzájárul az a veszteség, melyet a munkavállaló alulmotiváltsága okoz a felmondási idő alatt. Ha optimális esetben csak 70%-os hatékonysággal folytatja tevékenységét a munkavállaló, akkor az általa termelt nettó profit 30%-át elveszítjük – azaz a QualitySoft bérkalkulátorral számolt bruttó bér 30%-ának a nyereségét.
Összességében elmondható, hogy a munkaerőmozgás átlagosan az adott munkavállaló félévi bérébe kerül. Ez messze túlmutat egy bérkalkulátor számításából nyerhető eredménytől.
-
A bérkalkulátor mellett figyelembeveendő fontos szervezeti mutatószámok
A QualitySoft bérkalkulátoron túl az alábbi mutatók fontos részét kell képezzék a vállalat humánerőforrás-gazdálkodási politikájának.
-
QualitySoft bérkalkulátor - Az állandó bérköltség aránya
A QualitySoft bérkalkulátor első mutatószáma megmutatja a bérköltségen belül a teljesítménytől függő bérhányad arányát.
QualitySoft bérkalkulátor – 1. képlet: Az állandó bérköltség aránya
A QualitySoft bérkalkulátorral meghatározott teljesítményfüggő kifizetések növelése mindenképpen előnyös a szervezet számára a fent ismertetett szempontokat figyelembe véve. A teljesítménytől függő bérnél figyelni kell arra, hogy az eredményességhez kapcsoljuk, és ne válhasson a fix bérköltség részévé.
-
QualitySoft bérkalkulátor - Humán befektetési ráta
Megmutatja a munkaerő által hozzáadott értéket, azaz hogy minden egyes, a QualitySoft bérkalkulátorral számolt bérbe és juttatásba fektetett forint után milyen mértékű megtérülést kap a vállalat.
QualitySoft bérkalkulátor – 2. képlet: Humán befektetési ráta
-
QualitySoft bérkalkulátor - Eszközmegtérülési ráta
Megmutatja, hogy az QualitySoft bérkalkulátorral kiszámolt béren kívüli termelési költségek milyen arányban térülnek meg.
QualitySoft bérkalkulátor – 3. képlet: Eszközmegtérülési ráta
A mutató rávilágít a nem bér jellegű költségek (beszerzési politika, reklámtevékenység stb.) elosztásának minőségére.
-
QualitySoft bérkalkulátor - Hiányzási arány
A bérkalkulátor alábbi mutatója megmutatja a hiányzás arányát a teljesíthető munkanapok fényében.
QualitySoft bérkalkulátor – 4. képlet: Hiányzási arány
Amennyiben a hiányzások aránya magas, az jelentheti a dolgozók elégedetlenségét. Ha ezen belül a betegszabadságok jelentős részt képviselnek, ami az egyes munkavállalóknál az immunrendszer gyengeségére utalhat, akkor abból következtetni lehet a túlterheltségre is.
Célszerű a bérkalkulátor számoltak alapján a hiányzások költségét figyelemmel kísérni.
-
QualitySoft bérkalkulátor - Fluktuáció vagy más néven munkaerő-elvándorlás
Megadja az összes kilépő arányát az összlétszám viszonylatában, tekintet nélkül a kilépés okára.
QualitySoft bérkalkulátor – 5. képlet: A kilépési forgalom
A fluktuáció növekedése esetén fel kell tárni ennek mélyreható okait. Ez fakadhat elégedetlenségből vagy a munkakörök és ehhez kapcsolódó elvárások nem megfelelő meghatározásából. Természetesen külső okok is (például iparági változások) szerepet játszhatnak a fluktuáció alakulásában. Érdemes az önkéntes és nem önkéntes kilépések arányára is figyelemmel lenni. Ha a bérkalkulátor fenti mutatója iparági viszonylatban túl alacsony, az az alacsony elvárásokra utalhat, aminek következében a termelékenység romolhat.
A további bérkalkulátor arányszámok a finommutatók eszköztárát képviselik.
-
QualitySoft bérkalkulátor - Pályázók aránya
Megmutatja a jelentkezések arányát a meghirdetett munkakörökhöz képest.
QualitySoft bérkalkulátor – 6. képlet: A pályázók aránya
E QualitySoft bérkalkulátor mutatóból következtetni lehet a cég hírnevére, ismertségére és a munkakör népszerűségére. A szám függhet a régióban található és a meghirdetett feltételeknek megfelelő pályázók számától, valamint a humánerőforrás szakemberek munkájától.
-
QualitySoft bérkalkulátor - Beválási arány
A QualitySoft bérkalkulátor beválási aránya megmutatja, hogy a felvett munkatársak milyen aránya vált be az betöltendő pozíciókra.
QualitySoft bérkalkulátor – 7. képlet: A beválási arány
A felvétel után véglegesített és legalább 1 évig ott dolgozó tekinthető munkakörében beváltnak. A QualitySoft bérkalkulátor beválási arány mutatója rávilágíthat a HR munkájára (pontos kiírás, megfelelő kiválasztás, hatékony beilleszkedési program) és a cég minőségére is (támogató munkakörnyezet, megfelelő javadalmazás és motivációs rendszer). További megfigyelési szempont lehet a próbaidőn megfeleltek / felvettek száma, alkalmas jelentkezők / összes jelentkezett a QualitySoft bérkalkulátor fenti mutatói mellett.
-
A QualitySoft bérkalkulátor mutatószámok bevezetése
A QualitySoft bérkalkulátor által javasolt, és akár további bázis mérőszámokat nagy körültekintéssel kell meghatározni, mert ez lesz a mérés alapja és 4-5 éves távlatban is ez lesz a viszonyítás alapja a változások elemzésénél. A QualitySoft bérkalkulátor mutatókat negyedévesen-, félévesen- vagy évesen mérjük, és ez alapján korrigálhatjuk a teljesítményt.
A bérkalkulátor fenti mutatóin kívül természetesen számos más számítás végzése is lehetséges.
-
-
A kiválasztási eljárás folyamata a QualitySoft bérkalkulátorral végzett számítások után
-
A kiválasztás előtt
A bérkalkulátor nettó és bruttó bér meghatározása, valamint a QualitySoft bérkalkulátor bázismutatóinak rögzítése után célszerű átgondolnunk a kiválasztási folyamatot is. Itt a bérkalkulátor célja kettős: egyrészt egy átfogó képet adni, másrészt gyakorlati-, tapasztalati megközelítéseken át megvizsgálni a témát.
Emberi erőforrás célunk, hogy a megfelelő számú és minőségű munkaerő álljon rendelkezésre. Ennek kiindulópontja a vállalat főcélja és stratégiája, amelyhez aztán meghatározzuk a források ismeretében a bérkalkulátor segítségével a szükséges létszámot.
Érdekes kérdés lehet, hogy a bérkalkulátor számítását figyelembe véve mi térül meg jobban? Felvenni egy új munkatársat a jelenlegi mellé vagy egy meglévőt elküldeni képzésre, vagy a jelenlegi helyett olyat alkalmazni, aki mindkét feladatkört el tudja látni? Ha utóbbit megtesszük, elsőre a bérkalkulátor számítása alapján úgy tűnhet jól jártunk, azonban ha a többi 15 munkatárs frusztrációja és bizonytalansága nő és a teljesítményük, lojalitásuk 10%-al csökken… valószínűleg nem kell hozzá bérkalkulátor számítás, hogy a pénzügyi veszteség nyilvánvaló legyen. Másrészt nő a kockázat, például egy 10 napos betegség esetén a QualitySoft bérkalkulátorral számolt bekerülés 30%-át elveszítjük az adott hónapban.
A másik kérdés, hogy a vállalat növekedési vagy stabilitást fenntartó stratégiát folytat-e? Előbbi esetében célszerű lehet egy magasabban kvalifikált munkatársat kiválasztani, aki egyelőre a bérkalkulátor alapján esetleg többe kerül, viszont nagyobb a hozzáadott értéke.
„Az innováció drága dolog… de középszerűnek maradni még drágább.”
A bérkalkulátor számain túl érdemes ezt a szempontot is átgondolni.
A QualitySoft bérkalkulátor alpontzáró gondolataként megállapíthatjuk, hogy a humánmenedzsmentet érintő döntések nem elszigetelten, hanem alapjaiban befolyásolják az egész vállalat kultúráját és a munkahelyi légkört – és ezáltal a teljesítményt.
-
A QualitySoft bérkalkulátor kiválasztási folyamata
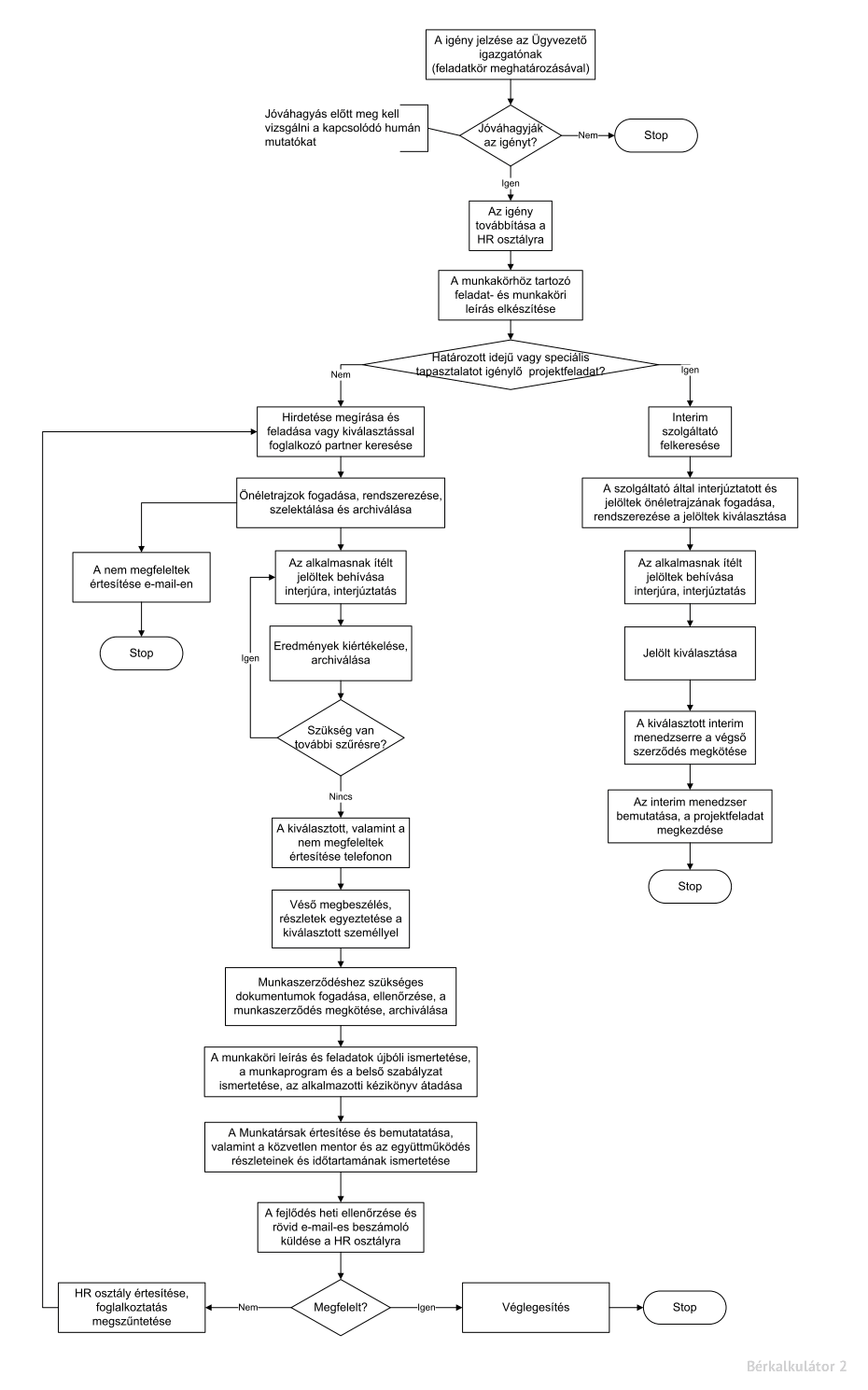
A bérkalkulátor tól-ig számításán kívül nélkülözhetetlen a pontos és részletes munkaköri leírás, ennek hiánya nemcsak a felvételi eljárást nehezíti meg és teheti költségessé (a hiányos kiírásból fakadó adott pozícióba nem illő jelentkezőkből származó többletmunka miatt), a munkakörre felvett munkavállaló helyzetét is megnehezíti a későbbiekben.
A szakmai alkalmasság és a QualitySoft bérkalkulátorral meghatározott nettó béren túl meg kell vizsgálni, hogy milyen munkavállaló illeszkedik a cég kultúrájához. A felvételi eljárás során minél nyíltabban tisztázni kell az indirekt ígéreteket, elvárásokat – hiszen ez nem minden esetben magától értetődő.
Igen sokat ronthat a cég megítélésén, ha a beadott önéletrajz után nem tájékoztatja a jelentkezőt, vagy az interjú után 5-7 nappal nem értesíti ki az eredményről.
Mivel a folyamat nyilván igen összetett és szervezetenként eltérő, így a QualitySoft bérkalkulátor egy egyszerűsített folyamatábrával törekszik szemléltetni az eljárást.
QualitySoft bérkalkulátor – 2. ábra: A kiválasztás folyamata
-
-
QualitySoft bérkalkulátor zárszó
Bár a téma rendkívül összetett, bízunk benne, hogy a QualitySoft bérkalkulátor néhány gondolatindító szemponttal hozzájárult ennek kibontásához. A bérkalkulátor nyilván csak egy eleme a teljes képnek.
-
A QualitySoft bérkalkulátor törekvései
-
A QualitySoft bérkalkulátornál törekedtünk egy átlátható, könnyen használható oldalt összeállítani és örömmel fogadunk minden, a QualitySoft bérkalkulátort érintő javaslatot.
-
A visszajelzések alapján a QualitySoft bérkalkulátor tartalmát folyamatosan bővítjük, fejlesztjük, hogy minél hasznosabb ismeretanyaggal szolgálhassunk.
-
Az aktuális jogszabályok és direktívák alapján mindig frissítjük és naprakészen tartjuk a QualitySoft bérkalkulátor rendszerét.
-
Az általános irányelveken túl a QualitySoft bérkalkulátor célja egy átfogóbb szakmai szemléletmód megágyazása is volt.
-
A bérkalkulátor és a mutatók célja, hogy a valós költségeket mutató számszerűsített eredményt adjon.
-
-
A bérkalkulátor fejlesztésénél figyelembe vett további szempontok
-
További szempont volt, hogy a QualitySoft bérkalkulátor gyorsan végezze a szükséges számításokat és azonnal áttekinthető képet adjon.
-
A QualitySoft bérkalkulátornál figyelembe vettük a hazai sajátosságokat és gondolkodásmódot is, hogy helyileg is illeszkedjen a piaci igényekhez, valamint a kemény mutatószámok mellett az eredményesség további tényezőire is rátekintést adjon a bérkalkulátor.
-
Ezzel összhangban humán-kontrolling képletekkel egy új eszközrendszerrel bővítse a szervezetek eszköztárát.
-
-
